개발 공부/Spring
스프링 핵심원리 기본편 - 새로운 할인 정책 개발 적용과 문제점
공부하는개발자_
2023. 12. 18. 10:14




Test 실행 단축키 : CTRL + SHIFT + T


ALT + enter 후 import static 누르면 아래와 같이 코드가 간결해 짐


실패하는 경우도 TEST해보는 것이 좋고, VIP와 BASIC으로 나누어 TEST진행




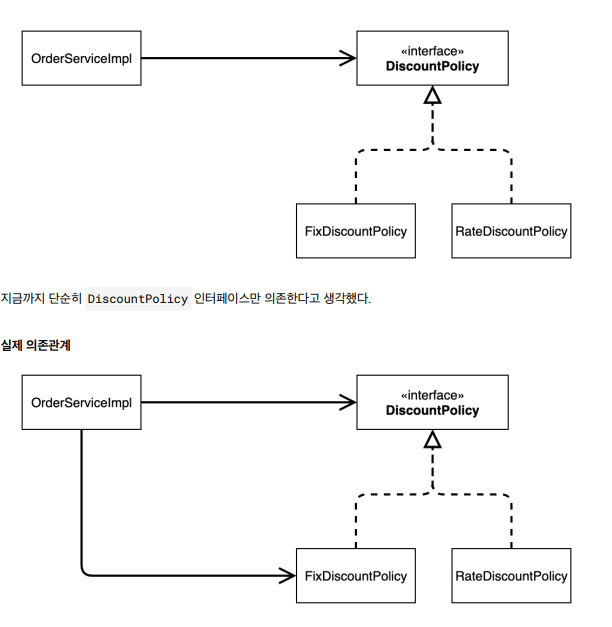
인터페이스를 의존하라는 의미






NullPointException 발생 이유
.discount(Member, itemPrice); 에서 DiscountPolicy에 값이 없기 때문에
