



Test 실행 단축키 : CTRL + SHIFT + T


ALT + enter 후 import static 누르면 아래와 같이 코드가 간결해 짐


실패하는 경우도 TEST해보는 것이 좋고, VIP와 BASIC으로 나누어 TEST진행




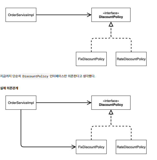
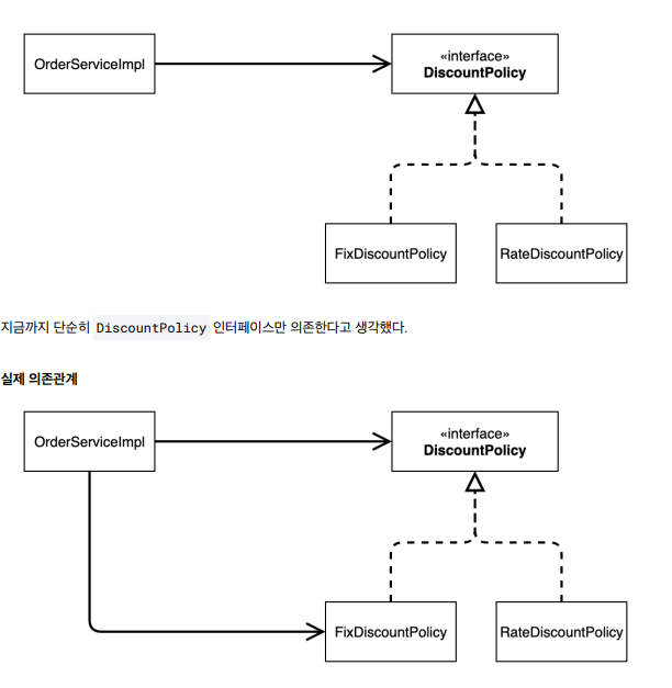
인터페이스를 의존하라는 의미






NullPointException 발생 이유
.discount(Member, itemPrice); 에서 DiscountPolicy에 값이 없기 때문에

'개발 공부 > Spring' 카테고리의 다른 글
| 스프링 핵심원리 기본편 -AppConfig 리팩터링 (0) | 2023.12.18 |
|---|---|
| 스프링 핵심원리 기본편 - 관심사의 분리 (1) | 2023.12.18 |
| 스프링 핵심원리 기본편 - 주문과 할인 도메인 설계 (0) | 2023.12.14 |
| 스프링 핵심원리 기본편 - 비즈니스 요구사항과 설계 (0) | 2023.12.13 |
| 스프링 핵심 원리 - 기본편 (환경설정) (0) | 2023.12.11 |